Merchandise Requisition

Order Management

Complete process of merchandise procurement

Internal Merchandise Request

How to take merchandise requests?

Inventory Management

How and when to update Marketing Inventory?

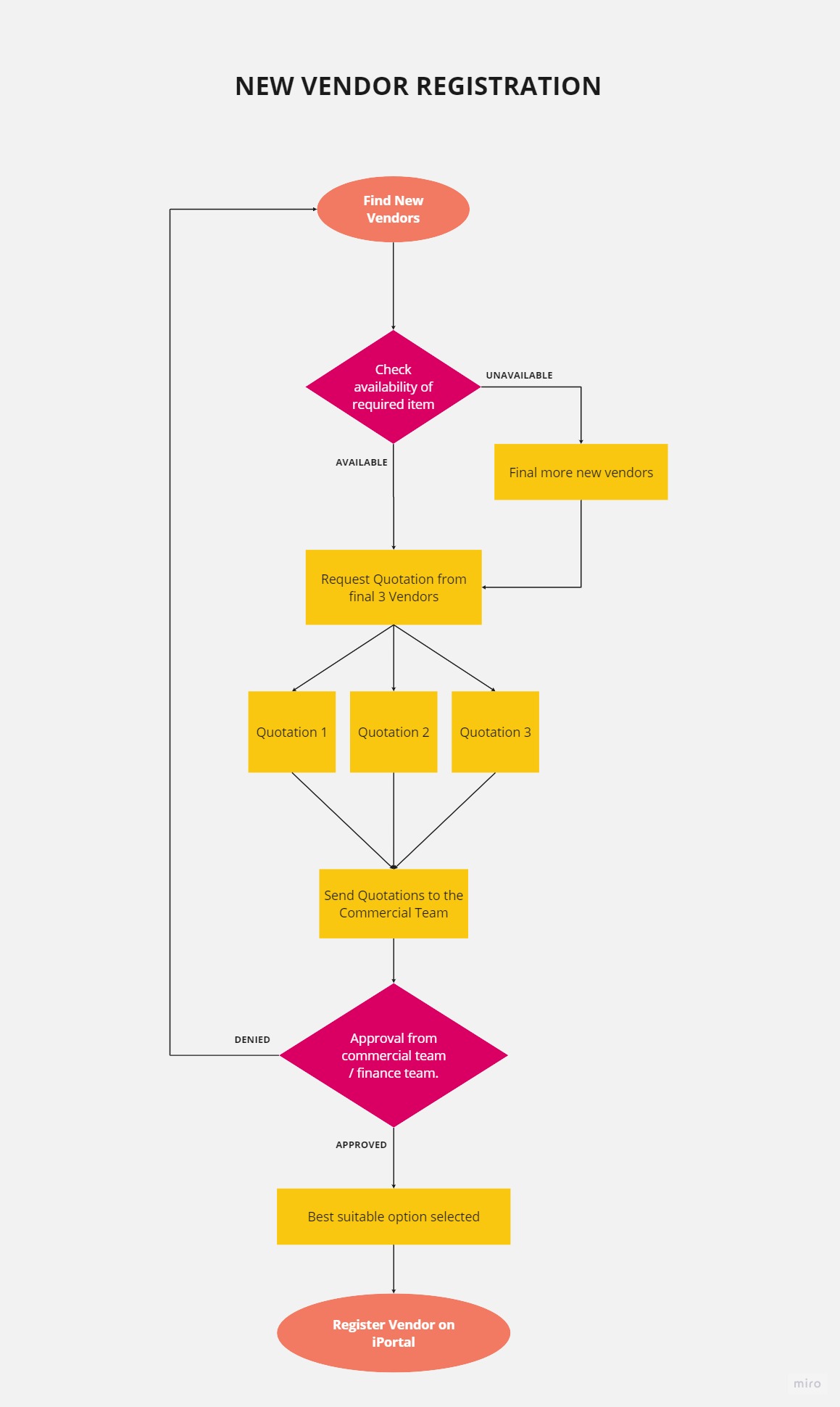
New Vendor Registration

How to register a new vendor on Sify Portal?